台湾自行车输出业同业公会
繁體中文 English 简体中文
  • 關於TBA
    • 公会简介
    • 理事长的话
    • 理监事名单
    • 会议记录
      • 會員代表大會
      • 理监事会
      • 法務與安全委員會
      • 研發與專利暨智慧製造推動委員會
      • 貿易與投資委員會
  • 最新消息
    • 公布栏
      • 讯息公告
      • 法规&政令
      • 自行车产业标准(TBIS)
    • 活动讯息
    • 展会资讯
  • 统计与关税
    • 统计资料
      • 台灣對中國
      • 2020年
      • 2019年
      • 2018年
      • 2017年
      • 2016年
      • 2015年
    • 关税汇编
      • 北美自由貿易區
      • 中美洲
      • 南美洲
      • 歐盟(EU)
      • 歐協(EFTA)
      • 歐亞經濟同盟(EEU)
      • 歐洲其它
      • 亞洲
      • 大洋洲
      • 非洲
  • 展会资讯
  • 涉外案
    • 欧盟案
    • 歐盟對中國大陸案
    • 欧盟监控小组
    • 反規避調查事宜
    • 原产地证明
    • 全球涉外案程序及规定
    • 自由贸易港区
    • 美国案
    • 墨西哥
    • 阿根廷案
    • 土耳其案
    • 加拿大案
    • 哥伦比亚
    • BAA标志制度
  • 创新设计
  • 会员专区
  • 自行车会讯
  • 影片专区
  • 联络TBA
  • 線上展會
  • 繁體中文 English 简体中文
  • 內頁 Banner
  • 首页
  • 涉外案
  • 欧盟案
  • GDPR 欧盟通用资料保护规则(2018.5.25全面实施)

涉外案

欧盟案

歐盟對中國大陸案

欧盟监控小组

反規避調查事宜

原产地证明

全球涉外案程序及规定

自由贸易港区

美国案

墨西哥

阿根廷案

土耳其案

加拿大案

哥伦比亚

BAA标志制度

GDPR 欧盟通用资料保护规则(2018.5.25全面实施)

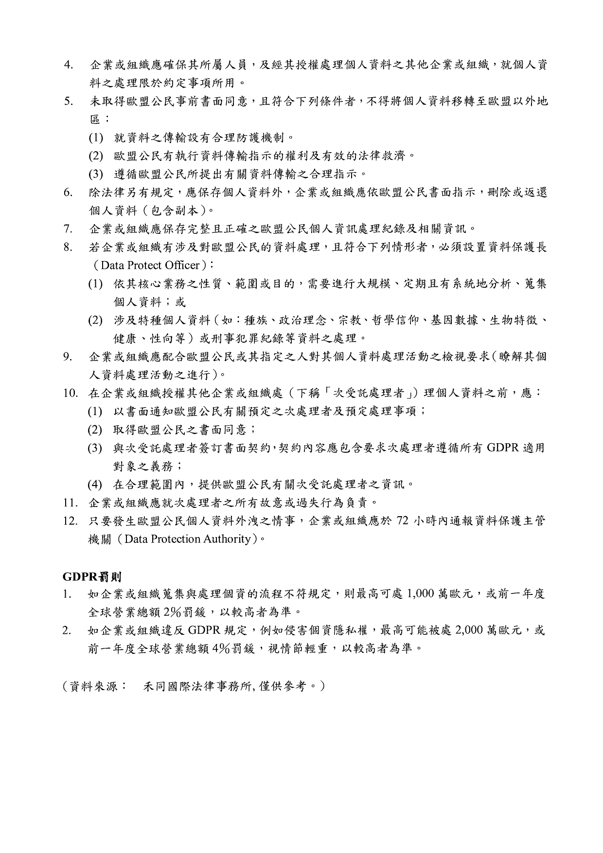
  GDPR-歐盟通用資料保護規則2018525全面實施.pdf  

GDPR-歐盟通用資料保護規則p1.jpgGDPR-歐盟通用資料保護規則p2.jpg

回上页
台湾自行车输出业同业公会
  • 110609台北市信义区基隆路二段189号5楼
  • TEL +886-2-27393311
  • FAX +886-2-27395500
  • tba.cycling@msa.hinet.net
  • 相关链结
  • 隐私权政策
  • 网站地图
  • 订阅 & 取消电子报
© 2026 台湾自行车输出业同业公会 All rights reserved.

全站搜尋

此网站使用cookies搜集必要的使用者浏览行为,以让我们能为您提供更好的浏览体验。浏览本网站,即表示您同意 线上隐私权声明
× 关闭